彭松能 博士 | 國立臺北科技大學工業工程與管理系
現任仁德醫護管理專科學校人工智慧暨醫療應用科助理教授。曾於台北大眾捷運公司服務32餘年,擔任資深工程師,長期負責各部門工安與管理相關業務。研究領域涵蓋捷運營運管理、軌道車輛安全、工安管理與相關策略分析。

【本篇報導由車輛與能源工程學士學位學程 劉華棟副教授研究團隊,與國立臺北科技大學工業工程與管理系黃乾怡教授及彭松能博士共同合作提供】
台北大眾捷運系統自1996年營運以來,每日服務人次高達兩百萬。隨著營運量持續成長,機電設備穩定運作對於營運安全與服務品質維護至關重要,然而設備維護同時面臨「降低成本」與「維護安全」的雙重挑戰。近年來,將非核心技術任務外包逐漸成為一種有效的成本控制策略,使得資源得以配置於員工薪資與營運效率上。本研究運用層級分析法與模糊層級分析法(FAHP)來評估與排序機電設備的外包優先性。研究內容結合外包相關文獻、歷史資料以及台北捷運的 ISO 文件,並透過訪談與問卷調查七位高階經理人,利用軟體分析四大系統的外包優先順序:電力與消防安全、環境空調、手扶梯與電梯,以及供電系統。研究結果建議,優先考量環境空調,其次為供電系統、手扶梯與電梯,最後是電力與消防安全系統。此外,本研究進一步採用FAHP與「逼近理想解排序法」進行嚴謹的承包商選擇評估與監測,以確保服務品質與合約有效執行。透過比較技術專業能力、問題解決能力、相關認證、反應時間以及契約履行情形,本研究辨識出最合適的承包商。最終,本文提出建議,以協助台北捷運提升維修品質並降低成本。
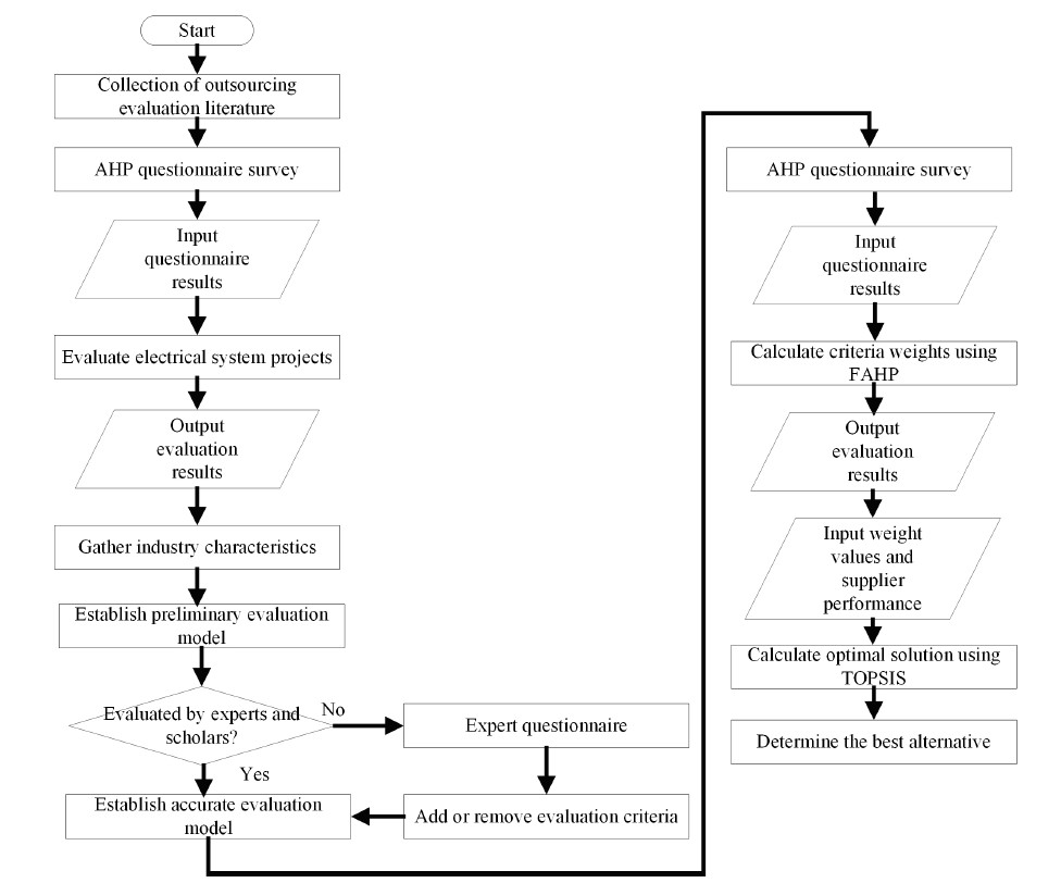
本研究所建立之評估模型流程圖(如圖1)。首先,模型包含蒐集外包資料並執行層級分析法(AHP)。接著,收集產業資料,並分別採用模糊層級分析法(FAHP)與逼近理想解排序法(TOPSIS)進行分析,最後得到研究成果。
根據評估結果,本研究首先發現影響承包商選擇的關鍵因素為服務品質,其權重最高(0.7382)。其次為成本控制(0.1691),最後則是技術能力(0.0927)。由此可知,服務品質對外包決策具有最顯著的影響。進一步而言,圖 2 顯示了維修承包商評估準則權重圖。透過此圖可清楚看出各評估準則的重要性排序,以及其對承包商選擇的影響程度。最後,針對四家承包商的綜合評估值,排序依序為:C公司(0.7273)最高,其次為A公司(0.6443)、B公司(0.4280),最後為D公司。此結果說明,C公司在服務品質、成本控制與技術能力等面向表現最為優越,因而成為首選承包商。



而圖3則視覺化顯示了四家維修承包商的評估構面與準則權重圖。能更直觀地呈現四家公司的優先順序與評估結果。其分數分別為:C公司(0.7273)、A公司(0.6443)、B公司(0.4280)、以及D公司(0.1669)。
捷運系統將維修外包可提供專業、高效且可靠的維修服務,不僅能降低系統故障與停機時間,還能提升系統性能與乘客舒適度。本研究探討了外包相關文獻、捷運數據,以及捷運公司現有的ISO文件。最後,研究進行了專家訪談,並在七位台北捷運廠長級以上經理的協助下完成問卷調查。研究採用成對比較法,並利用電腦軟體計算各項因素的權重。然而,在選擇外包承包商時,仍必須進行嚴格的評估與監督,以確保外包契約的有效執行與服務品質。
本研究檢視了捷運四大機電系統,包括電力與消防安全系統、環境空調、手扶梯與電梯,以及供電系統。透過結合層級分析法(AHP)與模糊層級分析法(FAHP),研究結果顯示,環境空調在外包技術中應被優先考量以降低成本,其次依序為供電系統、給排水與消防系統,最後為手扶梯與電梯。
進一步地,本研究結合FAHP與「逼近理想解排序法」(TOPSIS),探討了多項承包商評估因素,包括專業技術能力、問題解決能力、專業認證、反應速度、績效能力、服務水準、預算規劃、投標金額以及永續性,並分析這些因素對外包承包商選擇的影響。研究結果顯示,外包維修承包商的優先順序依序為C公司、A公司、B公司與D公司。主要研究結果如下:
評估構面:在「技術能力」、「服務品質」與「成本控制」三大評估構面中,服務品質的權重最高(0.7832),其次為成本控制(0.1691),技術能力則最低(0.0927)。由此可見,服務品質是影響承包商排序的首要因素。
評估準則:整體權重排名依序為:服務水準(0.5356)、績效能力(0.1364)、永續性(0.1179)、專業認證(0.0695)、反應速度(0.0661)、投標金額(0.0399)、問題解決能力(0.0151)、預算規劃(0.0111)、專業技術能力(0.0079)。
本研究提出一套兼顧安全、成本效益與服務品質的捷運維修外包的決策模型,透過這項分析將有助於制定委外計畫,以達降低營運成本並同時提升維修與服務品質。
原文出處:Peng, S.-N., Huang, C.-Y., & Liu, H.-D. (2024). Hybrid Management Strategy for Outsourcing Electromechanical Maintenance and Selecting Contractors in Taipei MRT. Mathematics, 12(14), 2192. https://doi.org/10.3390/math12142192
現任仁德醫護管理專科學校人工智慧暨醫療應用科助理教授。曾於台北大眾捷運公司服務32餘年,擔任資深工程師,長期負責各部門工安與管理相關業務。研究領域涵蓋捷運營運管理、軌道車輛安全、工安管理與相關策略分析。
具有美國紐約州立大學工業工程博士學位。長期從事工業工程與管理相關研究,研究領域包括科技製程管理、品質與可靠度工程、智慧製造與系統性創新等,致力於結合工程技術與管理方法,提升產業製程效率與品質管理能力。
曾於台北大眾捷運公司服務13餘年,擔任車輛維修場主管,督導30餘位同仁,並於2020年取得國立臺灣科技大學電機工程博士學位。現任國立臺灣師範大學副教授。已發表50餘篇SCI國際期刊論文,並擁有3項國內專利。研究領域涵蓋軌道車輛工程、電力電子、再生能源、太陽能與能源轉換技術。